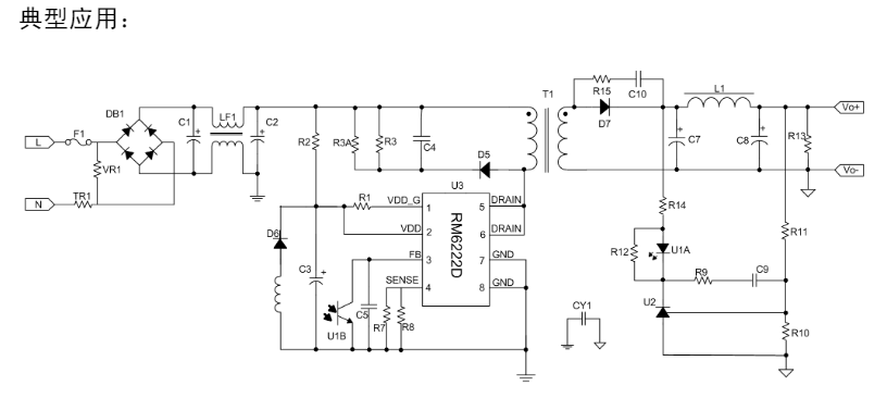
RM6222D Mikroshēma, DIP8
RM6222D Mikroshēma, DIP8
RM6222D Mikroshēma, DIP8 RM6222D Mikroshēma, DIP8

* Produktu fotogrāfijas ir tikai noskatīšanai un var dažreiz atšķirties no priekšmeta reāla izskata. Bet galvenās īpašības ir vienādas.

RM6222D Mikroshēma, DIP8

Cena: 2.73 €
00001014
RM6222D
5
  • Apraksts

    Parametri

    Papildu dokumentācija

Saistītie produkti